오늘은 올해부터 시행되고 규제가 완화된 식당(음식점)에서 외국인 근로자(E-9)의 채용절차에 대해 알아보도록 하겠습니다.

E-9 근로자 외국인의 취업이 가능한 식당은 한식이나 일식, 중식, 양식 등의 식당(고용보험 업종코드 56111, 56112, 56113, 56114 + 56121, 56122, 56123, 56129)입니다.
신청대상 사업장은 업력 5년 이상으로 외국인 고용가능인원은 내국인 5인 미만 사업장은 1명, 5인 이상 사업장은 2명까지 가능합니다.
외국인의 직무는 주방보조원(한국표준직업분류 95220)으로 식재료 준비, 설거지, 주방청소 등의 업무가 가능합니다.
식당에서 취업이 가능한 외국인 근로자들의 비자는 E-9 비자입니다. E-9비자는 고용허가제에 의해 발급되는 비전문취업비자로서 베트남, 필리핀 등 16개 송출국가에서 직접 선발된 외국인 근로자를 고용노동부의 (지역별)고용노동센터에서 사업주가 신청하여 할당 받을 수 있는 비자입니다.
작년까지 제조업, 뿌리산업, 농업 등에서만 E-9 비자 외국인 근로자의 신청이 가능했지만 올해부터 식당에서도 E-9 비자 외국인 근로자의 신청이 가능합니다.
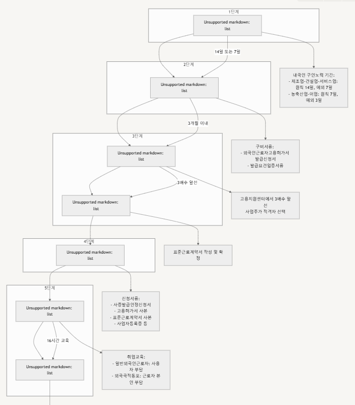
- 사업주가 고용센터 방문 또는 워크넷(www.work.go.kr)으로 외국인근로자 구인 요청
- 고용센터에서 외국인 근로자 3배수 알선(고용센터 → 사업주)
- 알선한 외국인 구직자 중 채용희망자 선정 및 도입위탁(사업주 → 한국산입력공단)
- 표준근로계약서 전송 및 확정 (한국산업입력공단, 고용센터)
외국인구직자 계약거부 : 1회에 한해 가능, 2회 거부 시 1년간 구직신청 제한
